各参赛团队:
第二十一届中国研究生电子设计竞赛报名通道已于2026年4月3日正式开通,报名截止日期为6月20日,请登录中国研究生创新实践系列大赛官网注册报名,并于报名截止日期前完成缴费、作品上传。【https://cpipc.acge.org.cn/cw/hp/6】
为保障参赛师生顺利参赛,研电赛组委会围绕竞赛报名流程、网站注册、注意事项等内容整理了竞赛报名流程详解,如仍有问题可与以下联系方式沟通,将有工作人员为您解答:
邮箱【cieeda@163.com】
答疑热线【4008850611】
预祝各参赛团队在第二十一届研电赛中取得佳绩!
报名提示:
※ 参赛团队信息可由学信网自动审核或由所在研究生培养单位审核。
※ 缴费成功后即可上传作品文档,作品提交成功后,报名结束。
※ 报名截止后,团队信息(含队员与指导老师顺序)、赛题、作品内容等均不能变更。

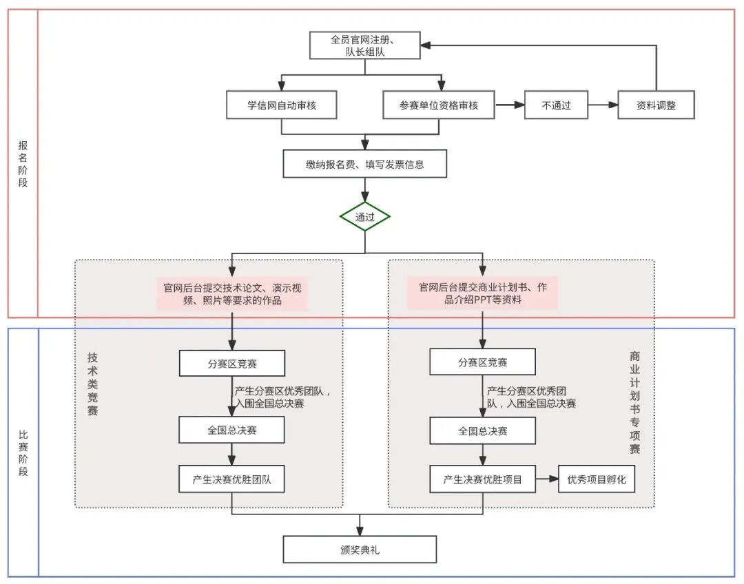
报名流程总览
一、注册
(一)组队参赛流程
1.队长注册、组队。

2.队员及指导老师注册、组队。

3.参赛报名流程。

(二)网站注册登录:
1.https://cpipc.acge.org.cn/cw/hp/6登陆研创网,点击【注册】进入注册界面。

2.点击【同意】,然后选择身份。

3.学生请点击【我是参赛队员】。

*确定身份后,赛期内将无法更改*

4.填写信息(参赛队员),填写完毕点击【下一步】。

5.创建账户,获取手机验证码后点击【注册】。

6.注册成功。

(三)个人中心身份变更申请流程:
1.点击个人中心进入。

2.点击身份转换。

3.点击新增申请。

4.如实填写信息并提交,后台审核通过后,身份自动变更为指导老师。

本环节提示:

※ 若忘记密码,请点击【找回密码】按钮,根据实际情况找回;
※ 若注册手机号已无法接收短信,可以使用(邮箱/证件)找回密码。
※ 若毕业后担任高校教师,以指导老师身份参加竞赛,请通过个人中心变更身份,并由管理员审核。
二、报名
(一)队长选择赛题
1.点击【我要报名】。

2.弹出窗口,点击【填写报名信息】。

3.根据提示选择,队长点击【确定】。

4.页面将会弹出参赛须知及预选板卡;如需选择板卡,点击相应选项;如不需选择板卡,点击我已知晓。


5.弹出赛题窗口,本教程以【应用赛道】类【兆易创新命题】为例,点击【选择】。

*如果预选板卡,会限制只显示所选板卡对应的赛题。

*未预选板卡,可选择所有赛题,再根据赛题提供可选板卡。
6.专项赛(预选)
*此处点击专项奖预选框,可查看专项奖赛题说明。具体参评意向需在作品提交界面确认。(见本文第四部分其他赛项说明)
*参与应用赛道,可分别获得技术竞赛分赛区、全国总决赛团队奖与专项奖。团队奖与专项奖相互独立,互为补充。
*专项赛方向请根据自身研究领域审慎选择,非相关方向请勿勾选。对于盲目或恶意勾选、造成不良影响的行为,组委会将视情况追究相关责任。

7.选择完毕,点击【下一步】。


8.本届大赛资格认证与学信网互通,若队伍内队员都通过学信网扫码验证报名,无需单位进行参赛资格审核,系统将自动审核通过。

9.下载学信网后,登录扫码验证。

10.填写并核核对个人信息确定无误后,点击【下一步】。

11.填写队伍基本信息、团队口号、团队名称、上传团队照片,点击【下一步】。

12.确认完成后,点击【关闭】赛题选择完成。

(二)邀请队员、指导教师组队
1.登录邀请页面,邀请指导教师与团队队员,点击【邀请成员】【邀请指导教师】。

2.输入队员/指导教师手机号码与姓名,点击【立即邀请】。

3.邀请完毕,队员/指导教师确认邀请后,点击【完成】

4.队员收到队长邀请后再【个人中心】窗口查看。
![]()
(三)组队完成,开始报名
1.若所有团队成员都已接受,请确认报名信息是否符合报名要求,确认无误后进入【个人中心】【我的赛事】功能进行提交报名操作。

2.报名填写信息完成,点击【个人中心】【我的赛事】,点击【提交报名】。

3.确认报名信息,完成提交。

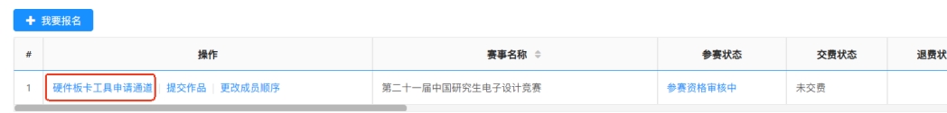
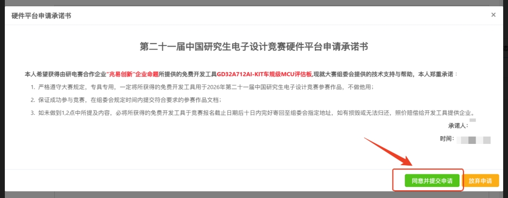
4.研电赛软硬件创新平台申请办法:
(1) 进入个人中心后,点击“硬件板卡工具申请通道” 。

(2) 点击“租赁硬件板卡工具” 。

(3) 点击“选择硬件板卡工具” 。

(4) 选择所需的板卡(以兆易创新举例)。

(5) 填写好相关信息后点击“提交申请”。

(6) 确认无误后点击“同意并提交申请”并等待企业审核。

5.企业审核成功后此处会变为“已邮寄”,即为申请成功。

本环节提示:
※ 每支参赛队由指导老师、队长和队员组成。在同一个参赛部分(技术类竞赛或商业计划书专项赛)中,指导老师一名或两名,队长一名,队员一名至二名均可。技术、商业赛道,每位指导老师分别至多指导两支参赛队,每位参赛队员只能加入一支参赛队。
※ 组队时,由队长确认指导老师顺序和队员顺序,此顺序依据参赛贡献大小确定。获奖证书将严格按照组队顺序制作,不再确认和更改。
※ 参赛队员必须具有正式研究生学籍或已被确认录取资格。特殊情况下,个别参赛队中最多允许一名本科生,但必须事先向竞赛组委会申请并经过批准,申请表详见官网附件下载页面。
※ 部分开发平台需要缴纳押金或向命题企业购买,具体获得方式以企业要求为准。
三、参赛资格审核及费用缴纳
(一)研究生培养高校审核
1.等待选手所在研究生培养单位负责人审核。审核通过后,请在【个人中心】【我的赛事】中查看,此时参赛状态变更为【参赛资格审核通过】。如长时间审核状态未变更,请联系所在高校竞赛负责人。如使用学信网扫码核实身份将直接通过审核。

(二)团队缴纳报名费
1.在【个人中心】【我的赛事】中,点击【线上缴费】。

2.技术竞赛将弹出缴费页面,根据页面提示的缴费信息缴费。如需开具发票,请填写发票抬头等重要信息,填写完成确认信息无误后点击【我已填写完毕】。

3.扫码缴费后,系统将自动审核通过,如果长时间未审核通过,请联系竞赛组委会。



(三)学校对公集体缴纳报名费
1.研究生培养单位审核报名资格,并选择缴费方式,其中参赛队缴费是指团队缴费,报名截止后通过逐一开具电子发票方式报销;研究生培养单位缴费是指学校为选定的团队集体缴费,集中开具电子发票。


2.参赛资格审核通过后,在研电赛缴费管理界面,选择商业计划书或技术类竞赛对应的参赛团队,勾选对应缴费赛队,并按照说明要求线上缴费。


3.官网支持公对公线上缴费或线下缴费。线上缴费是指通过微信或支付宝二维码扫码缴费,线下缴费是指通过网银转账到指定账户缴费。其中,线下缴费账号为:
(1) 开户银行:中国工商银行北京公主坟支行
(2) 开户名称:中国电子学会
(3) 账号:9558850200000514831


4.线下缴费与线上缴费分别点击对应按钮,线上缴费成功后,参赛团队缴费资格自动审核通过,线下缴费后,请联系竞赛组委会010-68600723确认并人工审核缴费资格。
本环节提示:
※ 请线下转账时备注:学校+团队数量+经办人姓名
※ 如需开具发票,请核实发票抬头与统一社会信用代码,以便报销。请务必仔细核对后填写,确保填写无误。
※ 发票类型默认为普通电子发票。
四、作品提交
(一)提交作品
1.【个人中心】我的赛事点击【提交作品】。

2.确认报名信息,点击【下一步】。

3.填写队内成员分工表,并作为评审参考,参赛队伍成员须是对参赛作品有实质贡献的个体,不允许成员挂名。如发现挂名现象,组委会将永久取消挂名参赛者参赛资格,并向各参赛单位通报,请参赛成员如实严肃填写。

4.完成信息填写,注:附件下载链接只填写链接,附件下载密码只填写四位密码。


5.其他赛项相关
(1).应用赛道队伍选择相关应用技术方向,用于参与研电之星候选队伍选拔方向确认;
(2).队伍依据项目开发进度,选择对应阶段;
(3).技术类竞赛报名队伍可同时参评专项赛赛题,并根据作品情况获得对应奖项。

6.如同一作品参加过往届赛事,需提交重大改进说明。

7.作品信息确认无误后,点击【确定】。

(二)提交后,显示【作品提交成功】。

(三)作品状态显示为【提交完成】,报名完成!

本环节提示:
※ 原则上不鼓励同一学校同一主题作品连续参赛,如果此类作品参赛,请在初赛提交作品时同时提交《作品重大改进说明》。若作品无重大改进,一旦查实,撤销比赛奖项,并以组委会名义向参赛单位发放通知。
技术类竞赛相关:
※ 参赛文件为技术论文、演示视频、门型展架设计图片与参赛照片的电子文件;
※ 技术类竞赛报名时,要求在报名页面填写描述作品创新点的作品简介,并填写最能说明作品创新点的三个创新关键词,以便更具针对性的组织专家评审。
※ 技术类竞赛可根据作品选择符合专项赛的参评方向,进行赛题选择。
※ 参与应用赛道,可分别获得技术竞赛初赛、全国总决赛团队奖与专项奖。决赛团队奖与专项奖相互独立,互为补充。
※ 技术论文需单独上传PDF文件,论文除封面外,正文中不允许出现任何导师、学校相关信息,一经发现将严肃处理。
※ 其他作品附件按要求提供后,统一压缩包,使用百度网盘上传。
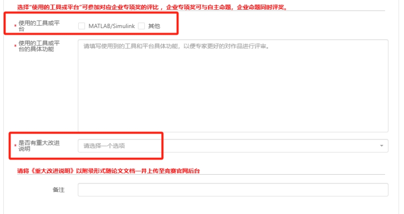
※ 若符合专项奖要求的相关要求,请勾选并填写使用了哪些具体功能,以便企业专家更有针对性的评审作品。专项奖命题可多选。
商业计划书:
※ 参赛文件为作品演示视频、作品介绍 PPT 和商业计划书的电子文件;
※ 商业计划书可出现身份相关信息,无匿名要求;
※ PPT,照片,门型展架等其他作品附件按要求使用百度网盘上传。